Droit privé, divorce, Pacs
Le Divorce
L’avocat est obligatoire dans la procédure de divorce.
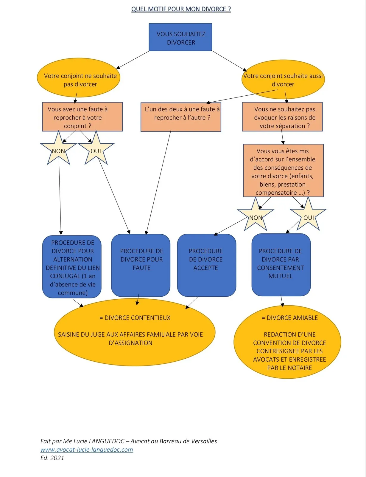
Il existe deux grandes catégories de divorce : le divorce par consentement mutuel et le divorce contentieux.
Je me dois de comprendre votre situation et vous accompagner avec clarté et humanité
- Une séparation, qu’elle soit amiable ou conflictuelle, est un moment de vie particulièrement sensible.
Votre avocate vous offre une écoute attentive, des explications claires sur vos droits et des conseils personnalisés pour vous aider à prendre les meilleures décisions pour vous et vos enfants.
- La durée de la procédure,le patrimoine, la résidence des enfants, la pension font que chaque dossier est unique.
Je serai avec vous pour vous guider à chaque étape et pour sécuriser juridiquement votre situation.
- Le divorce par consentement mutuel :
Ce type de divorce n’est envisageable que si les époux ont la volonté de divorcer et sont d'accord sur l’ensemble des conséquences du divorce.
Dans cette hypothèse, les époux doivent avoir un avocat chacun qui rédigeront ensemble une convention de divorce conformément aux accords des partis.
Une fois que l'ensemble des parties seront d'accord sur le contenu de la convention, les avocats l'enverront à leurs client par lettre de recommandée avec accusée de réception.
Passé un délai de réflexion de quinze jours un rendez-vous de signature pourra être programmé.
La convention de divorce sera ensuite enregistrée par un Notaire qui délivrera une attestation.
- Les divorces contentieux :
La procédure du divorce contentieux a été révisée au 1er janvier 2021.
La où, avant la procédure était engagée sur requête, elle est désormais engagée par une assignation délivrée par un huissier.
Deux audiences seront toujours nécessaire lorsqu'il sera besoin de statuer sur des mesures provisoires.
Il existe plusieurs procédure de divorce:
- Le divorce pour faute:
Le divorce pour altération définitive du lien conjugal, cela il convient de pouvoir attester d'une séparation physique d'au moins 1 an au moment du divorce.
Le divorce pour acceptation du principe de la rupture du mariage.
Autorité parentale et garde d'enfant:
Si vous n'étiez pas marié mais que vous aviez des enfants il est toujours préférable de faire acter l'accords des parents au sujet de la garde des enfants.
Si aucun accord entre les parents n'est possible, vous pourrez toujours faire trancher votre litige par le Juge aux affaires familiales du Tribunal Judiciaire.
Cette procédure peut-être faite sans avocat, néanmoins, je me tiens à votre disposition pour tous les conseilles dont vous pourriez avoir besoin.
Le PACS
- Le Pacte civil de solidarité (PACS) concrétise l’accord conclu entre deux personnes en vue d’organiser leur vie en commun.
C'est un contrat qui engendre des devoirs tels que l'assistance mutuelle, une vie en communauté et la solidarité des partenaires pour le paiement des dettes ménagères.
Je vous assisterai:
- lors de la rédaction d' un Pacs.
- Lors de son enregistrement au greffe du Tribunal Judiciaire Pôle de Proximité.
- Lors de la rupture.
